28.09.2017 11:19
177
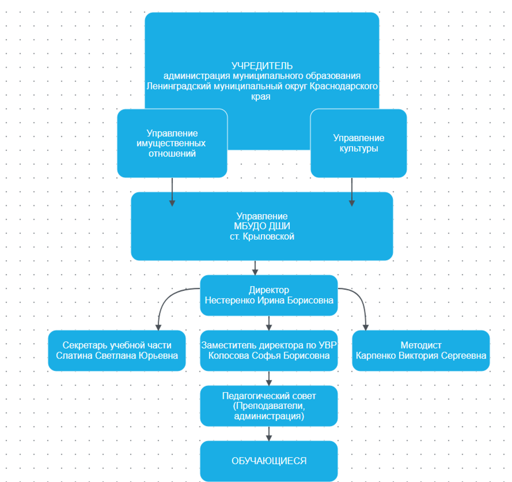
02. Структура и органы управления образовательной организацией
Управление МБУДО ДШИ ст. Крыловской осуществляется в соответствии с законодательством Российской Федерации и Уставом учреждения.
Директор – Заслуженный работник культуры Кубани Нестеренко Ирина Борисовна; тел.: 8 (861-45) 7-61-96
Заместитель директора по УВР – Колосова Софья Борисовна; тел.: 8 (861-45) 7-61-96
Методист – Карпенко Виктория Сергеевна, тел.: 8 (861-45) 7-61-96
Адрес электронной почты muzykalnaja2011@yandex.ru
Адрес сайта https://lkdshi.ru/#/
Адрес страницы Телеграмм https://t.me/dsikrylovka
Адрес страницы в ВК http://https://vk.com/id655944297
Место нахождения органов управления МБУДО ДШИ - Краснодарский край, Ленинградский район, станица Крыловская улица Юбилейная,6

